目录
高脂饮食
<markdown>
**啮齿动物高脂饮食中隐藏的多元不和脂肪酸**
啮齿动物的“高脂饮食”含有异常高的氧化欧米伽-6多元不饱和脂肪,欧米伽-3平衡较少。这一分析揭示了为何误导科学家,以及如何解决这个问题。
2025年11月24日
8
3
3
共享
总结:大多数声称“高脂饮食”(HFD)效应的小鼠研究实际上并没有检测到饱和脂肪。他们正在测试一种加工过的啮齿动物粮,里面含有来自劣质猪油和大豆油的氧化欧米伽-6脂质。几乎所有使用标准高脂饮食模型进行的肥胖、代谢综合征、炎症或慢性疾病研究都依赖于脂肪酸谱扭曲的饮食;高欧米伽-6多元不饱和剂,低欧米伽-3多元不饱和脂肪酸,以及高脂质过氧化产物。本文解析了啮齿动物高脂饮食中到底含有什么,以及为何将其标注为“高饱和脂肪”会误导营养科学。
**让老鼠肥胖生病的通用饮食**
打开几乎任何用小鼠模型研究代谢综合征和肥胖影响的学术研究,你都会看到:“小鼠被喂食高脂饮食(HFD)。” 事实上,有成千上万的研究使用了同一配方的不同衍生品,而这种配方几乎普遍成功地使啮齿动物肥胖。我和其他人合作过很多次,甚至自己在研究过程中也用过。它被描述为“高饱和脂肪”的饮食,但很少会与成分一同公布该饮食的脂肪酸含量。那么,这种饮食中到底有什么东西对啮齿动物的生理产生如此深刻且负面的影响呢?又有哪些经验教训可以被转化到人体生物学中?大多数实验室在这些啮齿动物模型中使用的标准“高脂脂”是纯化、氧化、辐照、超加工的颗粒,由精炼单一成分如酪蛋白、麦芽糊素和蔗糖制成,脂肪来源为工业植物油和炼成的猪油。正如我下面会解释的,它更像是一种伪装成“脂肪”的有毒代谢混合物。正如你将看到的,这些啮齿动物饮食中使用的脂肪的化学成分并非人们所假设的那样。
这些饮食常用于研究自身免疫疾病、神经退行性疾病、炎症性疾病、肥胖、癌症、糖尿病和代谢综合征。我们统称这些为“慢性病”,而在过去100年里,这些慢性疾病的发病率在美国及其他工业化国家急剧上升。高脂饮食尝试模拟一种“西化”饮食,通常被称为高脂肪和高糖,然后研究为什么这种饮食会让人更容易患这些慢性疾病。毫无疑问,喂食啮齿动物这些饮食会导致肥胖、代谢功能障碍以及许多其他慢性疾病,即使与低脂等热量的等热量控制饮食相比。虽然HFD做到了这一点,并且很好地模拟了“西化”饮食的某些方面,但原因并非大多数人所想或假设的那样(详见下文)。啮齿动物研究是所有临床前健康和营养研究的重要基础,因此正确解读这些研究数据对于将其推演到人体生物学以及更好地理解膳食脂质对人体健康和疾病的影响至关重要。在我看来,许多问题并没有被正确解读。
**“高脂饮食”到底是什么**
主要有两家公司为大多数研究人员提供HFD;Envigo和研究饮食法。最常用的高密度食物(研究用饮食D12492; Envigo TD.06414)中,脂肪热量占60%,蛋白质20%,碳水化合物20%,脂肪含量高于大多数标准化啮齿动物食物,脂肪含量在10-15%之间。让我们看看这些脂肪的来源。大多数高脂肪产品中脂肪来源有两种;猪油和大豆油。
许多研究假设猪油中的饱和脂肪成分是代谢综合征的罪魁祸首,并称猪油“饱和脂肪含量高”。研究通常引用美国农业部(USDA)猪油脂肪酸的比例,而非实际使用的猪油的脂肪酸含量。许多人会惊讶地发现,当你查看这些公司用于啮齿动物食物的猪油的脂肪酸谱时,它所含的多元不饱和脂肪酸(PUFAs)比许多公司参考的美国农业部(USDA)数据中列出的还要多。
Research Diets Inc.应内部数据请求,向我提供了HFD所用猪油的游离脂肪酸分析。数值是每种脂肪酸的百分比。基于该来源的猪油。
特别是,所用猪油的亚油酸含量高于“正常”水平(啮齿动物松鼠猪油为20%,而美国农业部分析为12%)。事实上,亚油酸的含量几乎是硬脂酸的两倍,硬脂是一种常见的18个碳饱和脂肪。亚油酸是一种欧米伽-6脂肪酸,如果摄入不当,已知会氧化成促炎的副产物。关于正常的定义,以下是适合人类食用的工厂化养殖和放养猪猪的猪油脂肪酸谱。你可以看到猪油的多元不和脂肪酸含量(PUFA)含量要低,大约10-12%,而且比牧场养猪的猪油还低。由于猪是单胃动物,它们自身脂肪的脂肪酸对所摄入的脂肪或食物类型非常敏感。喂他们玉米和大豆,并吃高欧米伽-6饮食来增肥(大约95%的美国人),他们的脂肪会改变。自20世纪70年代以来,众所周知,喂食椰子油(高饱和脂肪、低欧米伽-6脂肪酸)的猪,体重增长不及富含欧米伽-6多不饱和脂肪酸的猪。其他必需脂肪酸,比如欧米伽-3脂肪酸呢?是的,HFD中的猪油确实含有欧米伽-3脂肪酸,但主要以α-亚麻酸(ALA)的形式存在。在这种形式下,它需要多次酶促反应将其转化为重要的下游欧米伽-3分子,如二碳五烯酸(EPA)和二十二碳六烯酸(DHA),但该过程效率较低,婴儿中ALA转化为DHA的比例可低至1%。HFD中使用的猪油本身仅含有微量的生物利用度形式EPA和DHA,如上所述。这使得我们的啮齿动物高脂肥脂的欧米伽-6与欧米伽-3比例达到\~14:1(见下图),更糟的是,它体内的欧米伽-3脂肪酸不易被膜或生物途径利用。这种高欧米伽-6脂肪酸实际上反映了当前“西化”饮食,我们摄入的这些脂肪比例不均,对新陈代谢产生了巨大影响。饮食中加入大豆油只会加剧这个问题,我稍后会详细说明。它是一种富含欧米伽-6脂肪酸的脂肪来源,其中的欧米伽-3脂肪同样是ALA,需要酶促转化才能快速被生物利用。你可以在这里看到研究饮食中HFD的omega-6:omega-3比例,Envigo的数值也相似。Envigo明确表示他们的饮食“设计与Research Diets, Inc.的D12492配方相似”。
一张表显示HFD(D12492)和典型低脂控制饮食(D12450J)中通过质谱法游离脂肪酸分析的总脂肪含量(单位为克)。饱和脂肪、单不饱和脂肪和多元不饱和脂肪的总量和百分比列在底部,同时还列出了欧米伽-6(n-6)和欧米伽-3(n3)比例。数据来源:Research diets请求
事实证明,我们是在优化成本,并且没有给啮齿动物喂食高质量的猪油(或脂肪),这并不奇怪,因为我们对人类脂肪来源也是这样做的。许多人认为我们应该追踪“摄入的热量,消耗的热量”,并以此指标激励我们优化添加脂肪,使其成为每卡路里成本最低的。这种观点忽视了脂肪质量的重要作用。
**什么是欧米伽-6多元不饱和脂肪酸,为什么它们在高脂饮食中会成为问题?**
为什么这是个问题?为什么科学家们会把责任归咎于饱和脂肪,而忽视了来源和生产不良的动物脂肪(如猪油)中的多元不和脂肪酸?事实上,营养学文献中的旧研究显示,饱和脂肪摄入增加会导致代谢综合征、炎症和心血管疾病。然而,过去十年或更长时间的新数据开始质疑这一观点。饱和脂肪的减少并不意味着这些慢性疾病的增加。这一事实已被妮娜·泰科尔茨深入研究并总结。此外,美国的饱和脂肪摄入量以及动物脂肪的总体摄入量显著下降,而肥胖率则上升。尽管肥胖,尤其是儿童肥胖持续增加,另一种脂肪来源的摄入量也在增加:欧米伽-6脂肪酸和工厂制造的加工植物油脂。
数据显示了人均动物性脂肪与植物性脂肪随时间的可用性。图源自Lee等人2022年,数据来源于美国农业部ERS。
来自美国的数据显示不同膳食脂肪来源的每日热量随时间变化(实线),并叠加肥胖率趋势(虚线)。摘自Zero Acre Farms博客。
植物油中的加工脂肪富含亚油酸,亚油酸可以氧化成促肥胖和促炎的氧脂素。欧米伽-6脂肪酸(如亚油酸)摄入量的增加,已被证实与小鼠和人类许多慢性疾病的发生有关。其他关于亚油酸和欧米伽-6脂肪酸摄入对慢性病发展影响的研究则褒贬不一,有些数据显示增加亚油酸摄入对人类有益健康。许多关于人体脂肪摄入和健康的观察都出现在流行病学和问卷研究中,这些研究中特定饮食分子的孤立效应难以控制。此外,美国心脏协会所宣称的“心脏健康”并非直接证据,而是基于观察到高欧米伽-6多元不饱和脂肪酸会降低LDL-C,而这并非心血管健康的良好标志。为了分离欧米伽-6脂肪酸对人类慢性病的影响,我们不能仅依赖饮食问卷,而是需要细致且前瞻性的研究。在受控环境中进行针对特定饮食干预的随机、双盲前瞻性研究难以开展,且针对膳食脂肪的研究也不多。其中一项著名的实验是明尼苏达冠心病实验,该实验测试用富含亚油酸的植物油替代饱和脂肪是否能通过降低血清胆固醇来减少冠心病和死亡率。该研究显示饱和脂肪摄入与心血管疾病或任何慢性疾病无关联,但亚油酸摄入增加导致心脏骤停风险增加。像这样对饮食进行严格控制的高质量研究凤毛麟角。因此,啮齿动物模型仍是理解饮食分子对哺乳动物健康作用的有用系统,生物变量(如年龄、性别、遗传等)可以被妥善控制。
所有这些又回到了高密度食物中喂给啮齿动物的另一种脂肪来源:大豆油。大豆油是一种高度加工的工业植物油,也是添加到大多数标准啮齿动物饮食中的脂肪来源。美国及全球大豆油摄入量的大幅增加,恰逢慢性病的急剧增加。有大量证据表明这不仅仅是相关性,这一点在学术大学界外已有充分讨论(见附录)。
单纯来看,这种脂肪酸质量较差的猪油如果与含有相同浓度的欧米伽-3脂肪或抗氧化特性的脂肪来源一起食用(正如Haneshi及其同事在下文研究中所述)一起食用,可能没问题。真正决定性因素的是这些饮食中没有平衡或抗氧化剂的大豆油。如果这种高欧米伽-6脂肪被喂给含有高欧米伽-3的平衡脂肪来源(如非氧化鱼油)或浓度远低的啮齿动物,可能不会引发这些高脂肪饮食中出现的剧烈代谢综合征。你可以从这些研究中使用的对照饮食中看到这一点,这些饮食通常脂肪含量为5-15%(相同脂肪来源),糖和碳水化合物含量较低,啮齿动物体重增加幅度较小,也没有出现显著的代谢综合征。关于糖和碳水化合物,你需要功能性线粒体代谢才能正确应对高碳水化合物饮食;对于哺乳动物来说,摄入过多劣质脂肪可能会出现功能障碍。对于啮齿动物来说,摄入高浓度的这些氧化欧米伽-6脂肪酸,再加上高精制碳水化合物如麦芽糊精或蔗糖,这种组合对线粒体健康来说是有毒的。
那么,为什么欧米伽-6和欧米伽-3脂肪酸需要平衡呢?众所周知,欧米伽-6和欧米伽-3脂肪酸的构建基石对哺乳动物饮食至关重要,因为哺乳动物不编码酶来重新合成, 必须通过饮食获取这些酶。这些脂肪通过相同的酶代谢途径(如下图所示),因此摄入过多的欧米伽-6脂肪酸会影响欧米伽-3脂肪酸的合成能力。这些植物油中脂质的生化成分与我们哺乳动物的生物学(植物脂质与哺乳动物脂质)不兼容。它们非常容易被氧化,且必需脂肪酸比例失衡,尤其是富含欧米伽-6脂肪酸和亚油酸。根据我多年的研究,从基础科学原理和许多研究来看,摄入这些工厂加工的植物油对哺乳动物的新陈代谢有害,并且以多种方式促炎,长期可能导致代谢综合征和许多慢性疾病。想了解更多相关内容,请查看附录中其他深入探讨该主题的研究。总之,高脂饮食并非我们想象的那样,它并非高饱和脂肪饮食,而是富含多元不和脂肪酸的饮食,特别是极高的欧米伽-6脂肪酸(通常促进炎症)和低欧米伽-3脂肪酸(通常具有抗炎作用),这两者相互抵消。
这不仅仅是摄入脂肪的量,更在于我们摄入脂肪的质量和平衡。脂质不仅转化为热量,它们还是强效信号分子,能够影响线粒体代谢和身体每个组织的炎症色调。
这种啮齿动物高密度食物中毒的处理和治疗方式也是一个常被忽视或未被报告的变量。多元不饱和脂肪酸,如亚油酸,其酰基链中有多个双键,使其更易被氧化成促炎自由基和活性氧物种。由于欧米伽-6多元不饱和脂肪酸(如4-HNE)在组织中积累氧化脂质,是许多慢性疾病的标志。因此,富含多元不饱和脂肪酸的HFD容易被氧化。这对大豆油来说已经是个问题。在高温下加工植物油的过程容易氧化这些脂质,而这些脂质中含有高浓度的氧脂蛋白,而氧脂素与小鼠的代谢功能障碍有关。事实上,植物油需要去除异味,以中和氧化产生的腐臭气味。所以大豆油已经被氧化并经过大量加工。猪油呢?高脂脂被紫外线照射,紫外线也会氧化脂质,导致脂质过氧化产物,同时降低脂溶性维生素。鉴于猪油中亚油酸和多元不和脂肪酸的浓度高,这可能导致次要问题,动物不仅摄入不均衡且高水平的欧米伽-6脂肪,还会摄入高于正常浓度的氧脂素和促炎自由基,严重影响我们的新陈代谢。高温、辐照和紫外线只会加剧高多元不和脂肪酸食品的问题。欧米伽-3脂肪酸和维生素E可以提供平衡的抗氧化作用,但HFD在这些成分中的含量也很低。
**为什么这种饮食会误导新闻头条**
当一篇论文说“高脂饮食导致X”时,读者会大致认为“膳食脂肪”是罪魁祸首。或者因为它主要是猪油和动物脂肪,因此被归咎于摄入高饱和脂肪。但真正被测试的是这种非常特定、高度加工、低质量、高PUFA含量的脂肪,Omega-6与Omega-3比例失衡,氧化潜力也高。这很重要,因为记者(有时还有科学家)会将啮齿动物“高脂”的结果外推到富含动物性脂肪或饱和脂肪的人类饮食中,这是一种类别错误。该模型优化的是肥胖诱导,而非剖析健康脂肪摄入的生物化学。此外,许多学术研究并未在成分表中公布这些饮食的脂肪酸含量。只是简单地说该饮食“饱和脂肪含量高”,但实际上并没有证明这一点。更糟的是,许多关于HFD的文献综述还在延续这一误解。我预测许多科学家会惊讶地发现,这种饮食中的猪油来源富含多元不和脂肪酸,且亚油酸含量比硬脂酸(硬脂是最常见的饱和脂肪之一,碳长18个)还多。简而言之,许多高脂脂肪研究被误解为“饱和动物脂肪”,实际上是用劣质脂肪喂养啮齿动物,混合工业植物油,这加剧而非抵消高欧米伽-6猪油,促进代谢综合征。
另一个问题是这种饮食对文献的连锁影响。这就像一场传话游戏,随着时间推移,科学家们引用旧研究,不再质疑基本原则和诸如“饮食中到底包含了什么,它是否随时间变化?”这样的问题。鉴于高脂饮食使用时间很长,它能复制啮齿动物的肥胖和代谢综合征,并且呈现科学家们寻找的大表型,因此很少有人试图在这种饮食中替代不同脂肪,也很少质疑脂肪为何以及如何导致代谢综合征。但最近情况有所改变,也有研究对此进行了研究,这让我们开始更好地理解使用高碳饮食的含义。
**七项改变故事的研究**
如果你深入观察,有证据表明,实际上导致这些高脂蛋白诱发代谢综合征的并非高碳水化合物和高饱和脂肪的混合物。这可能是摄入的PUFA含量和类型(欧米伽-6与欧米伽-3)的失衡。
- 2023年,羽石及其同事进行了 一项研究,利用研究饮食D12492筛选了替代大豆油的不同脂肪来源。他们尝试了亚麻籽油、橄榄油和鱼油。鱼油交换在逆转HFD引起的代谢疾病方面最为有效。如果使用鱼油代替大豆油,小鼠体重随时间增加>25%,皮下脂肪减少,葡萄糖敏感性增加,血糖和胰岛素降低,甘油三酯降低,血浆GLP-1升高,炎症减少,均通过MCP-1、TNF和血浆LPS测量。值得注意的是,虽然亚麻籽油富含欧米伽-3脂肪酸,但它主要是α-亚麻酸,正如前面提到的,这种奥米伽-3的生物利用度不如鱼油富含的DHA和EPA那么高。研究还显示,DHA和EPA的使用确实提高了葡萄糖敏感性,而非α-亚麻酸。这些数据支持这样一个前提:omega-6:omega-3比例在喂养该饮食的小鼠代谢综合征中具有致病作用,通过添加高剂量Omega-3脂肪酸来恢复该比例具有保护作用。
图2来源于Haneishi等人2023年,富含多元不饱和脂肪酸的膳食脂质可预防小鼠因高脂饮食诱发的肥胖。
- Munez等人于2025年进行的另一项研究,在大鼠母体HFD模型中将45%猪油高脂蛋白替换为鱼油,而非大豆油。这是研究中,使用猪油高脂(HFD)(研究用粮12492)配种大鼠油或鱼油,研究后代的大脑。已知母体高密度饮食会严重损害啮齿动物的交配能力,以及后代的新陈代谢和大脑健康。在这项研究中,他们发现更换为鱼油可以抵消这些影响,并保护大鼠免受普通大豆油高脂蛋白中听觉和运动反射减退的影响。鱼油还纠正了大豆油高脂蛋白中异常树突形态,所有这些变化与大脑自身的欧米伽-3脂肪酸增加相关,这些均通过代谢组学测量。这里的数据也支持欧米伽-6和欧米伽-3脂肪平衡在大脑功能中的重要性,以及高脂饮食导致脂肪酸失衡对大脑健康的有害作用。
- Nanji等人在1989年进行的一项较早且被广泛引用的研究,测试了不同脂肪来源对大鼠饮食的影响以及酒精诱发脂肪肝病的影响。本质上,你可以说这项研究测试的是肝脏对某种物质(这里指乙醇)的解毒韧性。它可以被视为肝功能本身的代理;肝脏排毒乙醇的能力越好,乙醇就越“健康”,而患有代谢综合征的大鼠排毒效率会降低。本研究未使用高脂蛋白,而是测试了乙醇诱导肝病模型中不同脂肪酸来源的影响,这有助于我们对高脂蛋白肝脏数据的解读。检测的脂肪来源包括猪油、牛脂和玉米油。肝病评分的组织学分析显示,喂食玉米油的大鼠出现严重病理,更具体地说是炎症、脂肪积累、坏死和纤维化。喂养猪油的大鼠表现较轻,肝病评分平均为2,而玉米油喂养的大鼠为6。在以牛脂为食的大鼠中,饮食干预6个月后的肝脏病理显示,与玉米油喂养大鼠脂肪肝中乙醇的有害作用相比,病理效果极少。值得注意的是,鉴于这是一项较早的研究,所用猪油含有2.5%亚油酸,远低于现今使用的30%猪油(可能因质谱仪不准确而存在测量误差)。然而,他们仍然可以准确测量玉米油中的亚油酸,而我们知道玉米油富含这种富含欧米伽-6脂肪酸的脂肪来源。在研究中,他们提出肝脏病理状况与饮食中欧米伽-6脂肪酸(此处指亚油酸)的百分比对应,其中牛脂含量最低(低于1%)。牛脂保护以及猪油对肝脏病理的差异性影响,再次支持了欧米伽-6和欧米伽-3平衡在代谢综合征和肝功能中的重要性
图3,来源于Nanin等人1989年,牛肉脂肪能预防大鼠的酒精性肝病。
.
- Kawano 等人于2022年进行的一项最新研究测试了膳食糖对猪油高脂食物的影响,并在小鼠模型中研究了其对代谢、免疫力和微生物组的影响。这项研究有大量数据需要分析,其中很多并非特别相关,但他们通过一系列实验试图分离高脂饮食中代谢综合征和体重增加背后的微生物组、免疫、碳水化合物和脂肪酸变量。藏在图S5中,他们表明,如果小鼠没有特定微生物(SFB),而人类同样没有这种微生物,它们在无糖饮食中体重增加的幅度与普通高脂肪饮食时相同。因此,在这种模型中,人们会认为脂肪来源对小鼠在HFD中诱导体重增加很重要,而糖分是可有可无的。你可以把它想象成糖分过载,而糖分可以被功能良好的肝脏代谢(如乙醇)。但如果给肝脏喂养一种代谢失衡的脂肪组合,其代谢能力会下降。在这项研究中,他们将SFB微生物组诱导一种有利于阻断脂肪吸收的T细胞反应(Th17)和CD36联系起来,从另一个角度看,这表明诱发代谢疾病的更多是脂肪代谢和HFD的来源,而不仅仅是高碳高脂饮食过量(关于这点太多,这里无法详细展开, 详见附录)。总体而言,这项研究进一步证明,实际上是HFD所用脂肪类型导致体重增加,这一变量比碳水化合物来源更重要,且会影响碳水化合物的代谢。它还强调了肠道微生物群在脂质代谢中的重要性,我们将在下文详细说明。
图S5L和M面板,来源于Kawano等人,2022年,膳食糖分引起的微生物群失衡破坏免疫介导的代谢综合征保护。
- 波士顿麻省总医院的一个团队,主要由姜景领导,一直在研究饮食中欧米伽-6和欧米伽-3脂肪酸的摄入及其与小鼠慢性疾病和代谢综合征诱发的关联。总体而言,这项研究直接指向小鼠肥胖的罪魁祸首是欧米伽-6脂肪酸过载。在 Kalianna等人(来自Kang团队)2019年进行的这项研究中,进行了一些精妙的实验,这些实验并未直接测试猪油/大豆油高脂饮食,而是展示了诱发代谢综合征时需要高水平的欧米伽-6脂肪酸,特别是亚油酸,以及欧米伽-3脂肪酸平衡这些效应的能力。他们创造了一种转基因小鼠,能够通过克隆线虫 C. elegans中的一个名为FAT-1的基因,将欧米伽6转化为欧米伽3脂肪酸。这些能够将欧米伽-6转化为欧米伽-3脂肪酸的小鼠(使比例趋近于1:1而非14:1),能够预防肥胖、脂肪肝、癌症诱发和循环炎症。这些代谢和病理的变化部分由肠道微生物组介导(下文会详细说明),同时也与组织中omega-6:omega-3比例(代谢组学测量)相关。
- 啮齿动物(以及人类)摄入的每一种膳食脂肪都会接触到肠道微生物群,肠道微生物群编码能够将这些脂肪转化为不同化学结构的酶。几年前我写过一篇00034-3)文章,强调了微生物组作为“第二肝”在分解膳食脂质中的作用。摄入的欧米伽-6脂肪酸也同样适用(啮齿动物或人类无法像亚油酸那样全新合成)。这一事实在宫本等人2019年收集并发表的数据中得到了强调,该数据揭示了一种由肠道乳酸杆菌(Lactobacillus)编码的酶,能够将亚油酸转化为类似亚油酸的共轭亚油代谢物,称为HYA,而该酶在啮齿动物肠道中的存在增加,保护它们免受猪油/大豆油高脂糖营养不良(HFD)的一些代谢和炎症影响。HYA不是欧米伽-6脂肪酸,通常具有抗炎作用;因此,这种转化影响了下游信号传导以及通过饮食摄取的组织中循环脂质库中欧米伽-6脂肪酸的比例。此外,它通过小肠上皮细胞表达的某些G蛋白偶联受体发挥抗炎作用,这些受体还能调控线粒体和细胞内的代谢通路。总体而言,这项研究表明存在这些CLA-HYA7。在微生物组中产生酶可以改变这种膳食脂肪酸的平衡,防止其过多诱发代谢综合征。
图8,来源于Miyamoto等人2019年,肠道微生物群通过代谢膳食多元不饱和脂肪酸,赋予宿主对肥胖的抵抗力。展示了乳酸杆菌物种如何将亚油酸转化为高活性反应(HYA)及其对宿主生理的影响示意。
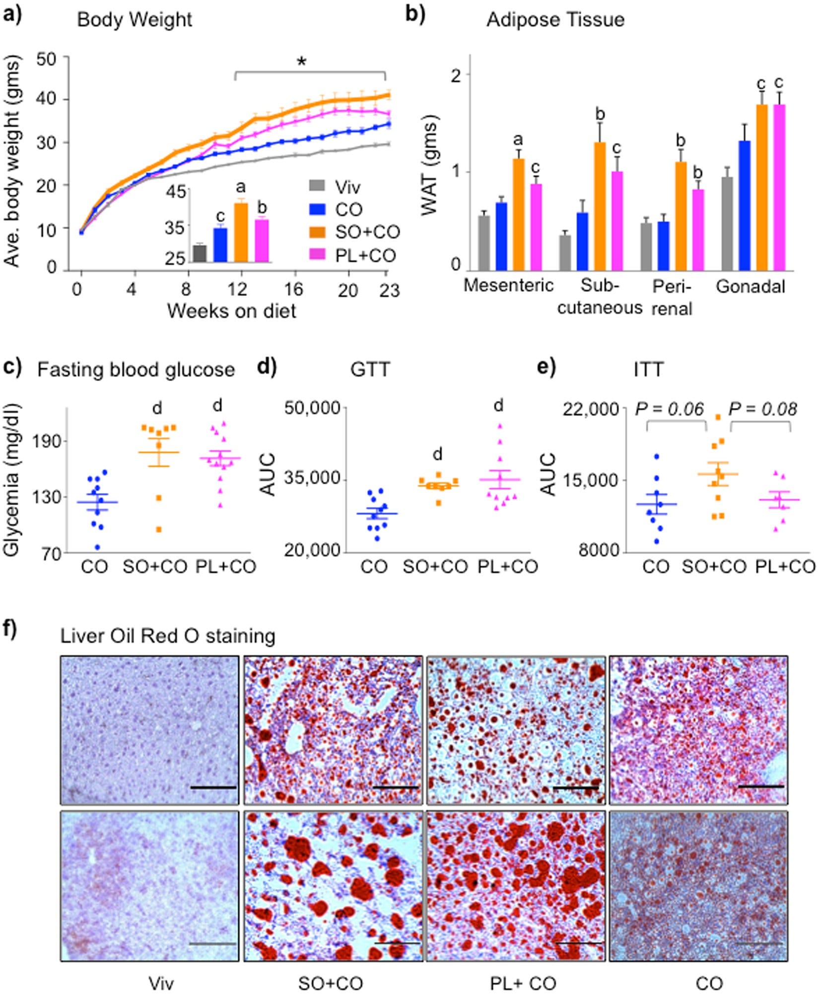
- 该领域和文献中存在争议,是否仅是欧米伽-6和欧米伽-3的平衡,才是工业加工植物油及其他高欧米伽-6脂肪酸源诱发慢性病和代谢综合征的罪魁祸首,还是还有其他因素在起作用?其中一个因素是这些脂肪酸的氧化,这些脂肪酸容易分解成促炎衍生物,称为氧脂素。2017年的一项研究用椰子油(高饱和脂肪,低欧米伽-6)治疗小鼠,并与低欧米伽-6的普伦尼什油或高欧米伽-6的大豆油结合使用。包含大豆油的饮食显著增加了皮下脂肪积累、脂肪肝、体重增加和葡萄糖不敏感。研究人员随后观察了这些由欧米伽-6和欧米伽-3脂肪产生的产物,发现它们在血浆和肝脏中的存在与小鼠肥胖诱导相关,且在大豆油喂养的小鼠中含量远高。
图1取自Doel等人2017年,Omega-6和Omega-3的氧脂素与大豆油诱发的小鼠肥胖有关。CO= 椰子油;PL= 预油,SO= 大豆油。VIV是活体饲料,而其他老鼠则吃椰子油基HFD。
总体来说,这些只是一些利用高脂饮食收集啮齿动物模型数据的研究,并将高浓度的欧米伽-6多元不和脂肪酸(多元不饱和脂肪酸)归咎于其代谢综合征诱发的罪魁祸首。还有更多,包括这些研究,其中两项研究显示了HFD与摄入亚油酸量的肥胖程度(见这里和这里)。
虽然这一话题在许多学术综述文章中普遍被忽视,但已有其他优秀的研究文章(见附录)正确指出了这一关键观察,包括啮齿动物高脂饮食研究,并研究了欧米伽-6多元不饱和脂肪酸在慢性病中的作用。 其他研究也表明脂质过氧化产物在这些啮齿动物模型中诱导慢性病的重要性
**当你把所有“脂肪”都归为一类时,你会错过的生化反应**
并非所有膳食脂肪都是一样的。事实上,我们每天摄入的脂质有成千上万种,更不用说来自肠道微生物及其衍生物的脂质了。当我们用“营养”语言时,往往过度简化这些多样脂肪及其化学成分,只指它们在酰基链上的饱和度及其百分比(例如饱和脂肪酸、单不饱和脂肪酸和多元不饱和脂肪酸)。一个完美的例子是,即使是向这些小鼠喂食的高度营养蛋白,也缺乏相关知识
资料来源并改编自PMC5082882、PMC6265745和 geneticlifehacks.com
- Omega-6与Omega-3脂质由相同的酶处理:高脂肪D使omega-6:omega-3偏高,不含DHA/EPA,改变膜成分、二十碳酸张力和消解途径。然而,人们忽视了这些脂质物质的平衡;过多的欧米伽-6会阻碍欧米伽-3脂肪酸的合成,因为它们是由相同的酶合成的(如上图所示)。祖先人类食用非加工、真实食物时,欧米伽-6与欧米伽-3的比例通常在1:1到4:1之间。如前所述,这种高脂饮食的比例接近15:1,实际上模仿了富含欧米伽-6脂肪酸的西化饮食。单独来看,欧米伽-6脂肪酸并不“有害”,欧米伽-3也不“健康”,你只需要它们平衡,以促进细胞、免疫和代谢功能。它们是我们唯一无法合成、必须从饮食中提取的脂肪酸。由于它们通过相同的途径处理,过载一方(欧米伽-6)会影响另一侧(欧米伽-3)的产生和合成。例如,研究表明,摄入富含欧米伽-3的鱼油实际上会降低花生四烯酸和欧米伽-6脂肪酸的生成量。众所周知,许多人类在这些酶(如FADS1和FADS2)中存在突变,这可能使这些脂肪酸的转化变得更容易或更难。因此,人们对这种欧米伽-6脂肪酸摄入有个性化反应,有些人对其影响和失衡的敏感度或低。在高脂饮食中,并非所有小鼠品系对高脂蛋白的反应相同,有研究表明这可能与它们通过微生物组或脂质酶中的基因多态性处理和消化欧米伽-6脂肪酸的方式有关。正如英国生物样本库这项研究所显示的,欧米伽-6和欧米伽-3的比例是衡量人类健康和长寿的重要指标,这些啮齿动物模型观察对人体生物学具有启示意义。
- 酰基链附着在哪些类型的脂质上:
当你进行游离脂肪酸分析时,关于该酰链属于哪种脂质的上下文就丢失了。饱和度并不总是定义脂质的功能、信号特性、吸收或结构角色。例如,附着在甘油三酯上的DHA与附着在血浆同化磷脂上的DHA不同。首先,等离子体上sn-1位的乙烯基-醚键可以作为强效抗氧化剂,帮助保护DHA(通常位于sn-2位)免受氧化损伤。这种键是等离子体唯一用于对抗ROS的键。此外,磷脂结合的DHA被细胞吸收得更好,能够更好地通过身体输送到包括大脑在内的多个组织。血浆同化剂通常富含对ROS敏感的器官,如大脑或心脏。磷脂通常富含外泌体和小型囊泡(包括细菌囊泡),这些囊泡具有独特的特性,介导体内的运输和吸收,例如能穿越血脑屏障。由于高氟烃在欧米伽-3脂肪酸中失衡,且含有少量磷脂结合的DHA,身体依赖ALA高效转化为含磷脂的DHA分子。不幸的是,这种过程可能会因饮食中过量摄入Omega-6而减缓。因此,游离脂肪酸分析只能告诉我们关于DHA等重要脂质结构在体内的吸收和扩散程度。
- 饱和脂肪种类因碳长度而异:饱和脂肪酰链中的碳数决定功能,信号传导及不同比例的代谢影响众所周知。举个例子。硬脂酸与棕榈酸在线粒体和信号传导方面有明显差异;许多关于HFD的研究并未分离这些变化,而是将饱和脂肪视为一个整体信号传导引擎。猪油的棕榈酸浓度也高于牧场养殖的猪油(如上所述),这可能对线粒体电子传递链(ETC)产生不利影响,可能导致线粒体功能障碍、氧化应激、质子泄漏和解耦,以及细胞凋亡。只需多用两个碳,硬脂酸就能作为信号分子,促进线粒体融合和脂肪酸β氧化,这些都是健康高效线粒体的标志。
- 脂质不仅仅是能量源或结构材料,它们是信号分子:这一点在文章中已经多次提及,但这里值得明确说明。某些脂质化学物质具有强大的信号功能,对代谢和免疫系统产生深远影响。这些通常通过多种细胞蛋白受体、酶和转录因子介导,这些因子感知某些脂质的平衡或存在,并利用这些信息激活或抑制代谢和免疫通路。一个例子是共轭亚油酸(CLA),它是强效的PPAR-a和PPAR-g激活因子(控制脂质代谢的转录因子),能够结合细胞外部的受体,如G蛋白偶联受体(GPR40和GPR120),这些受体调节免疫反应。另一个例子是鞘脂,除了在细胞膜中的结构作用外,它们还具有重要的信号功能,决定线粒体功能、细胞存活、细胞运输和免疫功能,如此处00276-X)所述。另一个例子是,免疫细胞通过感知鞘内的鞘磷酸-1-磷酸浓度,而这种浓度由鞘氨糖-1-磷酸受体介导,从而在组织内进行移动。
- 脂肪的加工方式很重要:每位脂质生物学家都知道,在研究含有酰基链双键(MUFA或PUFAs)的脂质时,脂质过氧化的重要性。在实验室中,脂质被分离并用氮气处理以避免氧化,并储存在深色玻璃瓶中以防止紫外线照射。在食物中,我们知道要避免含有高MUFA或PUFA含量的脂肪来源,比如橄榄油和鱼油,避免高温和紫外线照射。我们的生物学进化出感知并应对脂质过氧化产生的有害氧化产物。这就是鱼油或橄榄油在陈旧或未经过防止脂质过氧化处理时会散发出的“变质”气味。在生化层面,这种气味实际上是由嗅觉受体与脂质过氧化产物结合介导的,比如OR6A2受体被辛烷结合。我之前已经提到过,但现在值得一提的是,高度加工的工业植物油如大豆油含有非常高浓度的脂质过氧化物,后处理后会闻到腐败的气味,且由于气味,人体无法食用。因此,大豆油经过除臭处理以掩盖气味,欺骗人体生理。我们进化出了嗅觉来帮助我们辨认出有腐臭的食物(例如闻牛奶测试),但超加工食品行业知道这一点并欺骗我们。回到高油饮食,这种饮食中的猪油和大豆油脂质并未“谨慎处理”,含有高含量的促炎脂质过氧化产物。
**我们需要更好的模型、解释和高密度营养障碍研究报告**
我在学术界工作和阅读许多研究时注意到,报告中使用高脂肪饮食者的做法很差,且许多人误解了这种饮食。正如Nick Jikomes在这里描述的,有些研究人员甚至不知道他们给小鼠服用的饮食中含有什么成分。考虑到这项研究为推断高脂肪饮食影响所经历的严谨性(有些情况下甚至耗时5到10年),而实际上饮食中包含了什么,以及批次间的变化却鲜有关注,这一点就更加明显了。如果我们能更好地理解HFD中哪些特定的脂质介导了诱发代谢综合征和慢性病的所有影响,就能更好地理解哺乳动物脂质生物学,并指导我们如何进食自己。我们如何改进未来的情况?我们需要能够:
- 饮食中要明确规定脂肪酸含量,而不仅仅是脂肪、碳水化合物和蛋白质的百分比
- 比较高卡代谢中互换的脂肪来源
- 使用等热量、成分匹配的碳水化合物和蛋白质对照
- 报告HFD为高欧米伽-6多元不饱和脂肪酸(多元不饱和脂肪酸)含量高
- 报告HFD和对照中的脂质过氧化副产物
- 检测诱导HFD表型的特定脂质分子
总结:升级模型,我们就能提升科学。
**前进之路**
与你读完这些后可能想的相反,我实际上认为啮齿动物研究是我们用来研究饮食、营养和膳食脂质的强大工具。它更属于“所有模型都是错误的,但有些是有用的”哲学,我认为啮齿动物模型对于理解哺乳动物生物学的基本原理非常有用。你可以精细控制饮食的组成部分,每只动物吃多少,以及它们何时进食。你可以在任何时间、年龄或时间段获得伦理或实际作上无法获得的组织。你可以在无菌研究中控制每只小鼠的微生物组,可以用转基因和基因敲除小鼠分离单基因的影响,进行行为研究以分离对大脑功能的影响,并进行多代研究,探讨膳食脂质对后代的相对影响。
总体而言,基于这些研究,我们作为人类不应害怕肥胖。我们应该更细致地看待脂肪的质量,而不是数量。例如,母乳是进化设计的,作为人类婴儿最好的食物,其脂肪含量为60%。这种脂肪饱和脂肪含量高,欧米伽-6多元不和脂肪酸含量较低00167-8/abstract),尽管自植物油引入以来,多元不和脂肪酸含量持续上升。
啮齿动物的标准“高脂肪饮食”并不富含饱和脂肪。它富含氧化的欧米伽-6多元不饱和脂肪酸、大豆油和低质量且富含多元不饱和脂肪酸的猪油。这种饮食可能导致代谢综合征,并不是因为“脂肪过多”本身有害,而是因为它的脂肪酸结构扭曲。下一步很明确:我们需要更好的报告、更好的对照,以及更准确地解读这些反映真实哺乳动物脂质生物学模型的解释。只有这样,营养科学才能继续前进。
**附录**
如果你想了解更多关于这个话题的信息,可以看看以下人的作品:
The Hidden PUFAs Inside Rodent High-Fat Diets
</markdown>
D:2025.12.26<markdown>
</markdown>
D:2025.12.26
<markdown> </markdown>


